股票简称:富满微
股票代码:300671
快速咨询
中文
English
首页
产品中心
样品申请
支持
关于富满
企业文化
新闻中心
加入富满
联系我们
语言版本:
中文
|
English
LED显示屏系列
LED显示屏驱动系列(列驱动)
LED显示屏驱动系列(列驱动-恒压)
LED显示屏驱动系列(行驱动)
LED显示屏驱动系列(行驱动P-MOS管)
LED显示屏接口系列
LED显示屏系列
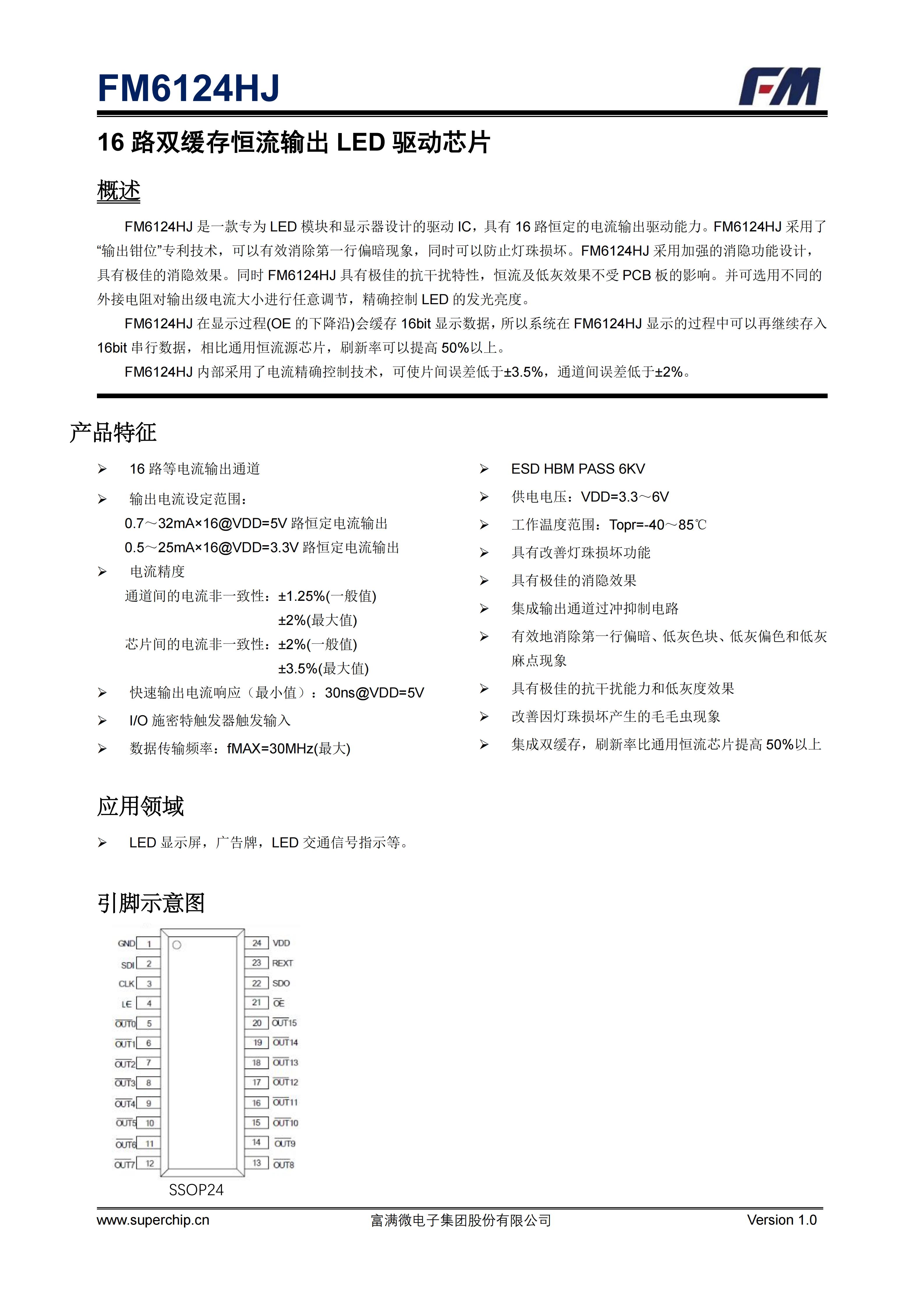
FM6124HJ
注:如果需要产品的详细手册或其他资料,请向我们申请。
>>